Cells Layout (v2)

This document describes the layout of a deployment with Cells version 2, including deployment considerations for security and scale. It is focused on code present in Pike and later, and while it is geared towards people who want to have multiple cells for whatever reason, the nature of the cellsv2 support in Nova means that it applies in some way to all deployments.

Concepts

A basic Nova system consists of the following components:

  • The nova-api service which provides the external REST API to users.

  • The nova-scheduler and placement services which are responsible for tracking resources and deciding which compute node instances should be on.

  • An “API database” that is used primarily by nova-api and nova-scheduler (called API-level services below) to track location information about instances, as well as a temporary location for instances being built but not yet scheduled.

  • The nova-conductor service which offloads long-running tasks for the API-level service, as well as insulates compute nodes from direct database access

  • The nova-compute service which manages the virt driver and hypervisor host.

  • A “cell database” which is used by API, conductor and compute services, and which houses the majority of the information about instances.

  • A “cell0 database” which is just like the cell database, but contains only instances that failed to be scheduled.

  • A message queue which allows the services to communicate with each other via RPC.

All deployments have at least the above components. Small deployments likely have a single message queue that all services share, and a single database server which hosts the API database, a single cell database, as well as the required cell0 database. This is considered a “single-cell deployment” because it only has one “real” cell. The cell0 database mimics a regular cell, but has no compute nodes and is used only as a place to put instances that fail to land on a real compute node (and thus a real cell).

The purpose of the cells functionality in nova is specifically to allow larger deployments to shard their many compute nodes into cells, each of which has a database and message queue. The API database is always and only global, but there can be many cell databases (where the bulk of the instance information lives), each with a portion of the instances for the entire deployment within.

All of the nova services use a configuration file, all of which will at a minimum specify a message queue endpoint (i.e. [DEFAULT]/transport_url). Most of the services also require configuration of database connection information (i.e. [database]/connection). API-level services that need access to the global routing and placement information will also be configured to reach the API database (i.e. [api_database]/connection).

Note

The pair of transport_url and [database]/connection configured for a service defines what cell a service lives in.

API-level services need to be able to contact other services in all of the cells. Since they only have one configured transport_url and [database]/connection they look up the information for the other cells in the API database, with records called cell mappings.

Note

The API database must have cell mapping records that match the transport_url and [database]/connection configuration elements of the lower-level services. See the nova-manage Nova Cells v2 commands for more information about how to create and examine these records.

Service Layout

The services generally have a well-defined communication pattern that dictates their layout in a deployment. In a small/simple scenario, the rules do not have much of an impact as all the services can communicate with each other on a single message bus and in a single cell database. However, as the deployment grows, scaling and security concerns may drive separation and isolation of the services.

Simple

This is a diagram of the basic services that a simple (single-cell) deployment would have, as well as the relationships (i.e. communication paths) between them:

digraph services {
  graph [pad="0.35", ranksep="0.65", nodesep="0.55", concentrate=true];
  node [fontsize=10 fontname="Monospace"];
  edge [arrowhead="normal", arrowsize="0.8"];
  labelloc=bottom;
  labeljust=left;

  { rank=same
    api [label="nova-api"]
    apidb [label="API Database" shape="box"]
    scheduler [label="nova-scheduler"]
  }
  { rank=same
    mq [label="MQ" shape="diamond"]
    conductor [label="nova-conductor"]
  }
  { rank=same
    cell0db [label="Cell0 Database" shape="box"]
    celldb [label="Cell Database" shape="box"]
    compute [label="nova-compute"]
  }

  api -> mq -> compute
  conductor -> mq -> scheduler

  api -> apidb
  api -> cell0db
  api -> celldb

  conductor -> apidb
  conductor -> cell0db
  conductor -> celldb
}

All of the services are configured to talk to each other over the same message bus, and there is only one cell database where live instance data resides. The cell0 database is present (and required) but as no compute nodes are connected to it, this is still a “single cell” deployment.

Multiple Cells

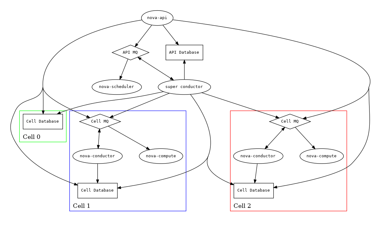
In order to shard the services into multiple cells, a number of things must happen. First, the message bus must be split into pieces along the same lines as the cell database. Second, a dedicated conductor must be run for the API-level services, with access to the API database and a dedicated message queue. We call this super conductor to distinguish its place and purpose from the per-cell conductor nodes.

digraph services2 {
  graph [pad="0.35", ranksep="0.65", nodesep="0.55", concentrate=true];
  node [fontsize=10 fontname="Monospace"];
  edge [arrowhead="normal", arrowsize="0.8"];
  labelloc=bottom;
  labeljust=left;

  subgraph api {
    api [label="nova-api"]
    scheduler [label="nova-scheduler"]
    conductor [label="super conductor"]
    { rank=same
      apimq [label="API MQ" shape="diamond"]
      apidb [label="API Database" shape="box"]
    }

    api -> apimq -> conductor
    api -> apidb
    conductor -> apimq -> scheduler
    conductor -> apidb
  }

  subgraph clustercell0 {
    label="Cell 0"
    color=green
    cell0db [label="Cell Database" shape="box"]
  }

  subgraph clustercell1 {
    label="Cell 1"
    color=blue
    mq1 [label="Cell MQ" shape="diamond"]
    cell1db [label="Cell Database" shape="box"]
    conductor1 [label="nova-conductor"]
    compute1 [label="nova-compute"]

    conductor1 -> mq1 -> compute1
    conductor1 -> cell1db

  }

  subgraph clustercell2 {
    label="Cell 2"
    color=red
    mq2 [label="Cell MQ" shape="diamond"]
    cell2db [label="Cell Database" shape="box"]
    conductor2 [label="nova-conductor"]
    compute2 [label="nova-compute"]

    conductor2 -> mq2 -> compute2
    conductor2 -> cell2db
  }

  api -> mq1 -> conductor1
  api -> mq2 -> conductor2
  api -> cell0db
  api -> cell1db
  api -> cell2db

  conductor -> cell0db
  conductor -> cell1db
  conductor -> mq1
  conductor -> cell2db
  conductor -> mq2
}

It is important to note that services in the lower cell boxes only have the ability to call back to the placement API but cannot access any other API-layer services via RPC, nor do they have access to the API database for global visibility of resources across the cloud. This is intentional and provides security and failure domain isolation benefits, but also has impacts on some things that would otherwise require this any-to-any communication style. Check the release notes for the version of Nova you are using for the most up-to-date information about any caveats that may be present due to this limitation.

Caveats of a Multi-Cell deployment

Note

This information is correct as of the Pike release. Where improvements have been made or issues fixed, they are noted per item.

Cross-cell instance migrations

Currently it is not possible to migrate an instance from a host in one cell to a host in another cell. This may be possible in the future, but it is currently unsupported. This impacts cold migration, resizes, live migrations, evacuate, and unshelve operations.

Performance of listing instances

Note

This has been resolved in the Queens release 1.

With multiple cells, the instance list operation may not sort and paginate results properly when crossing multiple cell boundaries. Further, the performance of a sorted list operation will be considerably slower than with a single cell.

Notifications

With a multi-cell environment with multiple message queues, it is likely that operators will want to configure a separate connection to a unified queue for notifications. This can be done in the configuration file of all nodes. Refer to the oslo.messaging configuration documentation for more details.

Nova Metadata API service

Starting from the Stein release, the nova metadata API service can be run either globally or per cell using the api.local_metadata_per_cell configuration option.

Global

If you have networks that span cells, you might need to run Nova metadata API globally. When running globally, it should be configured as an API-level service with access to the api_database.connection information. The nova metadata API service must not be run as a standalone service, using the nova-api-metadata service, in this case.

Local per cell

Running Nova metadata API per cell can have better performance and data isolation in a multi-cell deployment. If your networks are segmented along cell boundaries, then you can run Nova metadata API service per cell. If you choose to run it per cell, you should also configure each neutron-metadata-agent service to point to the corresponding nova-api-metadata. The nova metadata API service must be run as a standalone service, using the nova-api-metadata service, in this case.

Console proxies

Starting from the Rocky release, console proxies must be run per cell because console token authorizations are stored in cell databases. This means that each console proxy server must have access to the database.connection information for the cell database containing the instances for which it is proxying console access.

Operations Requiring upcalls

If you deploy multiple cells with a superconductor as described above, computes and cell-based conductors will not have the ability to speak to the scheduler as they are not connected to the same MQ. This is by design for isolation, but currently the processes are not in place to implement some features without such connectivity. Thus, anything that requires a so-called “upcall” will not function. This impacts the following:

  1. Instance reschedules during boot and resize (part 1)

    Note

    This has been resolved in the Queens release 2.

  2. Instance affinity reporting from the compute nodes to scheduler

  3. The late anti-affinity check during server create and evacuate

  4. Querying host aggregates from the cell

    Note

    This has been resolved in the Rocky release 3.

  5. Attaching a volume and [cinder]/cross_az_attach=False

  6. Instance reschedules during boot and resize (part 2)

    Note

    This has been resolved in the Ussuri release 4 5.

The first is simple: if you boot an instance, it gets scheduled to a compute node, fails, it would normally be re-scheduled to another node. That requires scheduler intervention and thus it will not work in Pike with a multi-cell layout. If you do not rely on reschedules for covering up transient compute-node failures, then this will not affect you. To ensure you do not make futile attempts at rescheduling, you should set [scheduler]/max_attempts=1 in nova.conf.

The second two are related. The summary is that some of the facilities that Nova has for ensuring that affinity/anti-affinity is preserved between instances does not function in Pike with a multi-cell layout. If you don’t use affinity operations, then this will not affect you. To make sure you don’t make futile attempts at the affinity check, you should set [workarounds]/disable_group_policy_check_upcall=True and [filter_scheduler]/track_instance_changes=False in nova.conf.

The fourth is currently only a problem when performing live migrations using the XenAPI driver and not specifying --block-migrate. The driver will attempt to figure out if block migration should be performed based on source and destination hosts being in the same aggregate. Since aggregates data has migrated to the API database, the cell conductor will not be able to access the aggregate information and will fail.

The fifth is a problem because when a volume is attached to an instance in the nova-compute service, and [cinder]/cross_az_attach=False in nova.conf, we attempt to look up the availability zone that the instance is in which includes getting any host aggregates that the instance.host is in. Since the aggregates are in the API database and the cell conductor cannot access that information, so this will fail. In the future this check could be moved to the nova-api service such that the availability zone between the instance and the volume is checked before we reach the cell, except in the case of boot from volume where the nova-compute service itself creates the volume and must tell Cinder in which availability zone to create the volume. Long-term, volume creation during boot from volume should be moved to the top-level superconductor which would eliminate this AZ up-call check problem.

The sixth is detailed in bug 1781286 and similar to the first issue. The issue is that servers created without a specific availability zone will have their AZ calculated during a reschedule based on the alternate host selected. Determining the AZ for the alternate host requires an “up call” to the API DB.

1

https://blueprints.launchpad.net/nova/+spec/efficient-multi-cell-instance-list-and-sort

2

https://specs.openstack.org/openstack/nova-specs/specs/queens/approved/return-alternate-hosts.html

3

https://blueprints.launchpad.net/nova/+spec/live-migration-in-xapi-pool

4

https://review.opendev.org/686047/

5

https://review.opendev.org/686050/