API Microversioning

API Microversioning

Background

The API Microversioning is a framework in Senlin to enable smooth evolution of the Senlin REST API while preserving its backward compatibility. The basic idea is that a user has to explicitly specify the particular version of API requested in the request. Disruptive changes to the API can then be added without breaking existing users who don’t specifically ask for it. This is done with an HTTP header OpenStack-API-Version as suggested by the OpenStack API Working Group. The value of the header should contain the service name (clustering) and the desired API version which is a monotonically increasing semantic version number starting from 1.0.

If a user makes a request without specifying a version, they will get the DEFAULT_API_VERSION as defined in senlin.api.common.wsgi. This value is currently 1.0 and is expected to remain so for quite a long time.

There is a special value “latest” which can be specified, which will allow a client to always invoke the most recent version of APIs from the server.

Warning

The latest value is mostly meant for integration testing and would be dangerous to rely on in client code since Senlin microversions are not following semver and therefore backward compatibility is not guaranteed. Clients, like python-senlinclient or python-openstacksdk, python-openstackclient should always require a specific microversion but limit what is acceptable to the version range that it understands at the time.

When to Bump the Microversion?

A microversion is needed when the contract to the user is changed. The user contract covers many kinds of information such as:

  • the Request

    • the list of resource URLs which exist on the server

      Example: adding a new GET clusters/{ID}/foo resource which didn’t exist in a previous version of the code

    • the list of query parameters that are valid on URLs

      Example: adding a new parameter is_healthy when querying a node by GET nodes/{ID}?is_healthy=True

    • the list of query parameter values for non-freeform fields

      Example: parameter filters takes a small set of properties “A”, “B”, “C”, now support for new property “D” is added

    • new headers accepted on a request

    • the list of attributes and data structures accepted.

      Example: adding a new attribute 'locked': True/False to a request body

  • the Response

    • the list of attributes and data structures returned

      Example: adding a new attribute 'locked': True/False to the output of GET clusters/{ID}

    • the allowed values of non-freeform fields

      Example: adding a new allowed “status” field to GET servers/{ID}

    • the list of status codes allowed for a particular request

      Example: an API previously could return 200, 400, 403, 404 and the change would make the API now also be allowed to return 409.

    • changing a status code on a particular response

      Example: changing the return code of an API from 501 to 400.

      Note

      According to the OpenStack API Working Group, a 500 Internal Server Error should NOT be returned to the user for failures due to user error that can be fixed by changing the request on the client side. This kind of a fix doesn’t require a change to the microversion.

    • new headers returned on a response

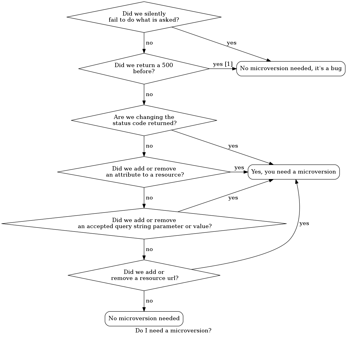
The following flow chart attempts to walk through the process of “do we need a microversion”.

digraph states {

 label="Do I need a microversion?"

 silent_fail[shape="diamond", style="", group=g1, label="Did we silently
fail to do what is asked?"];
 ret_500[shape="diamond", style="", group=g1, label="Did we return a 500
before?"];
 new_error[shape="diamond", style="", group=g1, label="Are we changing the
 status code returned?"];
 new_attr[shape="diamond", style="", group=g1, label="Did we add or remove
 an attribute to a resource?"];
 new_param[shape="diamond", style="", group=g1, label="Did we add or remove
 an accepted query string parameter or value?"];
 new_resource[shape="diamond", style="", group=g1, label="Did we add or
 remove a resource url?"];


no[shape="box", style=rounded, label="No microversion needed"];
yes[shape="box", style=rounded, label="Yes, you need a microversion"];
no2[shape="box", style=rounded, label="No microversion needed, it's a bug"];

silent_fail -> ret_500[label=" no"];
silent_fail -> no2[label="yes"];

 ret_500 -> no2[label="yes [1]"];
 ret_500 -> new_error[label=" no"];

 new_error -> new_attr[label=" no"];
 new_error -> yes[label="yes"];

 new_attr -> new_param[label=" no"];
 new_attr -> yes[label="yes"];

 new_param -> new_resource[label=" no"];
 new_param -> yes[label="yes"];

 new_resource -> no[label=" no"];
 new_resource -> yes[label="yes"];

{rank=same; yes new_attr}
{rank=same; no2 ret_500}
{rank=min; silent_fail}
}

Note

The reason behind such a strict contract is that we want application developers to be sure what the contract is at every microversion in Senlin.

When in doubt, consider application authors. If it would work with no client side changes on both Nova versions, you probably don’t need a microversion. If, however, there is any ambiguity, a microversion is likely needed.

When a Microversion Is Not Needed

A microversion is not needed in the following situations:

  • the response
    • Changing the error message without changing the response code does not require a new microversion.
    • Removing an inapplicable HTTP header, for example, suppose the Retry-After HTTP header is being returned with a 4xx code. This header should only be returned with a 503 or 3xx response, so it may be removed without bumping the microversion.

Working with Microversions

In the senlin.api.common.wsgi module, we define an @api_version decorator which is intended to be used on top-level methods of controllers. It is not appropriate for lower-level methods.

Adding a New API Method

In the controller class:

@wsgi.Controller.api_version("2.4")
def my_api_method(self, req, id):
    ....

This method is only available if the caller had specified a request header OpenStack-API-Version with value clustering <ver> and <ver> is >= 2.4. If they had specified a lower version (or omitted it thus got the default of 1.0) the server would respond with HTTP 404.

Removing an API Method

In the controller class:

@wsgi.Controller.api_version("2.1", "2.4")
def my_api_method(self, req, id):
    ....

This method would only be available if the caller had specified an OpenStack-API-Version with value clustering <ver> and the <ver> is <= 2.4. If 2.5 or later is specified the server will respond with HTTP 404.

Changing a Method’s Behavior

In the controller class:

@wsgi.Controller.api_version("1.0", "2.3")
def my_api_method(self, req, id):
    .... method_1 ...

@wsgi.Controller.api_version("2.4")  # noqa
def my_api_method(self, req, id):
    .... method_2 ...

If a caller specified 2.1, 2.2 or 2.3 (or received the default of 1.0) they would see the result from method_1, 2.4 or later method_2.

It is vital that the two methods have the same name, so the second one will need # noqa to avoid failing flake8’s F811 rule. The two methods may be different in any kind of semantics (schema validation, return values, response codes, etc.)

When Not Using Decorators

When you don’t want to use the @api_version decorator on a method or you want to change behavior within a method (say it leads to simpler or simply a lot less code) you can directly test for the requested version with a method as long as you have access to the API request object. Every API method has an version_request object attached to the Request object and that can be used to modify behavior based on its value:

import senlin.api.common.version_request as vr

def index(self, req):
    # common code ...

    req_version = req.version_request
    req1_min = vr.APIVersionRequest("2.1")
    req1_max = vr.APIVersionRequest("2.5")
    req2_min = vr.APIVersionRequest("2.6")
    req2_max = vr.APIVersionRequest("2.10")

    if req_version.matches(req1_min, req1_max):
        # stuff...
    elif req_version.matches(req2min, req2_max):
        # other stuff...
    elif req_version > vr.APIVersionRequest("2.10"):
        # more stuff...

    # common code ...

The first argument to the matches method is the minimum acceptable version and the second is maximum acceptable version. A specified version can be null:

null_version = APIVersionRequest()

If the minimum version specified is null then there is no restriction on the minimum version, and likewise if the maximum version is null there is no restriction the maximum version. Alternatively a one sided comparison can be used as in the example above.

Planning and Committing Changes

Once the idea of an API change is discussed with the core team and the concensus has been reached to bump the micro-version of Senlin API, you can start working on the changes in the following order:

  1. Prepare the engine and possibly the action layer for the change. One STRICT requirement is that the newly proposed change(s) should not break any existing users.
  2. Add a new versioned object if a new API is introduced; or modify the fields of an existing object representing the API request. You are expected to override the obj_make_compatible() method to ensure the request formed will work on an older version of engine.
  3. If the change is about modifying an existing API, you will need to bump the version of the request object. You are also required to add or change the VERSION_MAP dictionary of the request object class where the key is the API microversion and the value is the object version. For example:
@base.SenlinObjectRegistry.register
class ClusterDanceRequest(base.SenlinObject):

    # VERSION 1.0: Initial version
    # VERSION 1.1: Add field 'style'
    VERSION = '1.1'
    VERSION_MAP = {
      'x.y': '1.1'
    }

    fields = {
      ...
      'style': fields.StringField(nullable=True),
    }

    def obj_make_compatible(self, primitive, target_version):
       # add the logic to convert the request for a target version
       ...
  1. Patch the API layer to introduce the change. This involves changing the senlin/api/openstack/history.rst file to include the descriptive information about the changes made.
  2. Revise the API reference documentation so that the changes are properly documented.
  3. Add a release note entry for the API change.
  4. Add tempest based API test and functional tests.
  5. Update _MAX_API_VERSION in senlin.api.openstack.versions, if needed. Note that each time we bump the API microversion, we may introduce two or more changes rather than one single change, the update of _MAX_API_VERSION needs to be done only once if this is the case.
  6. Commit patches to the python-openstacksdk project so that new API changes are accessible from client side.
  7. Wait for the new release of python-openstacksdk project that includes the new changes and then propose changes to python-senlinclient project.

Allocating a microversion

If you are adding a patch which adds a new microversion, it is necessary to allocate the next microversion number. Except under extremely unusual circumstances, the minor number of _MAX_API_VERSION will be incremented. This will also be the new microversion number for the API change.

It is possible that multiple microversion patches would be proposed in parallel and the microversions would conflict between patches. This will cause a merge conflict. We don’t reserve a microversion for each patch in advance as we don’t know the final merge order. Developers may need over time to rebase their patch calculating a new version number as above based on the updated value of _MAX_API_VERSION.

API Version History

This document summarizes the changes made to the REST API with every bump of API microversion. The description for each version should be verbose so that it can be used by both users and developers.

1.1

  • This is the initial version of the v1 API which supports microversions. The v1.1 API is identical to that of v1.0 except for the new supports to microversion checking.

    A user can specify a header in the API request:

    OpenStack-API-Version: clustering <version>
    

    where the <version> is any valid API version supported. If such a header is not provided, the API behaves as if a version request of v1.0 is received.

1.2

  • Added cluster_collect API. This API takes a single parameter path and interprets it as a JSON path for extracting node properties. Properties values from all nodes are aggregated into a list and returned to users.
  • Added profile_validate API. This API is provided to validate the spec of a profile without really creating a profile object.
  • Added policy_validate API. This API validates the spec of a policy without creating a policy object.

1.3

  • Added cluster_replace_nodes API. This API enables users to replace the specified existing nodes with ones that were not members of any clusters.

1.4

  • Added profile_type_ops API. This API returns a dictionary containing the operations and parameters supported by a specific profile type.
  • Added node_operation API. This API enables users to trigger an operation on a node. The operation and its parameters are determined by the profile type.
  • Added cluster_operation API. This API enables users to trigger an operation on a cluster. The operation and its parameters are determined by the profile type.
  • Added user query parameter for listing receivers.
  • Added destroy_after_deletion parameter for deleting cluster members.

1.5

  • Added support_status to profile type list.
  • Added support_status to policy type list.
  • Added support_status to profile type show.
  • Added support_status to policy type show.
Creative Commons Attribution 3.0 License

Except where otherwise noted, this document is licensed under Creative Commons Attribution 3.0 License. See all OpenStack Legal Documents.