ETSI NFV-SOL CNF Auto Healing With Prometheus via FM Interfaces¶
This document describes how to auto heal CNF in Tacker with Prometheus via Fault Management Interfaces.
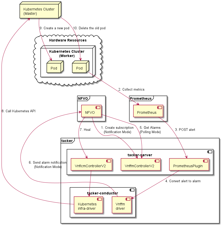
Overview¶
Using the Fault Management interfaces, there are two ways to implement auto heal, Polling Mode and Notification Mode.
The diagram below shows an overview of the CNF auto healing.
Create FM subscription(Notification Mode)
NFVO sends a request to Tacker to create a FM subscription.
Collect metrics
Prometheus collects metrics and decides whether triggering alert is needed or not.
POST alert
Prometheus sends alerts to Tacker.
Convert alert to alarm
Tacker receives informed alerts, converts them to alarms, and saves them to Tacker DB.
Get Alarms and return result(Polling Mode)
NFVO sends a request at regular intervals to get the alarm in the Tacker. Tacker searches Tacker DB with the query condition specified by NFVO, and returns the alarm that matches the condition to NFVO.
Send alarm notification(Notification Mode)
VnffmDriver finds all FM subscriptions in the DB and matches the alerts to them. If there is a FM subscription that can match successfully, the alarm is sent to the specified path of the NFVO. If the match is not successful, the processing ends.
Heal
NFVO recognizes the failure of the CNF from the alarm and sends a heal request to the Tacker.
Call Kubernetes API
In tacker-conductor, the request is redirected again to an appropriate infra-driver (in this case Kubernetes infra-driver) according to the contents of the instantiate parameters. Then, Kubernetes infra-driver calls Kubernetes APIs.
Create a new pod
Kubernetes Master adds the number of Pods according to the API calls.
Delete the old pod
Kubernetes Master deletes the number of Pods according to the API calls.

Prerequisites¶
The following packages should be installed:
tacker
python-tackerclient
At least one VNF instance with status of
INSTANTIATED
is required. You can refer to ETSI NFV-SOL CNF (Containerized VNF) Deployment for the procedure to instantiate VNF.The VNF Package used can refer to the sample.
The following third-party services should be installed
NFVO
Prometheus(including Alertmanager)
Each operator has its own NFVO, there is no restriction here, as long as it conforms to ETSI NFV-SOL 002 v3.3.1 and ETSI NFV-SOL 003 v3.3.1, it can be used.
For the installation of Prometheus and Alertmanager, please refer to the Prometheus official website.
How to configure Prometheus Plugin¶
The Prometheus Plugin is disabled by default in Tacker.
For it to work, we need to find fault_management
in
tacker.conf
and change its value to True
.
$ vi /etc/tacker/tacker.conf
...
[prometheus_plugin]
fault_management = True
...
After modifying the configuration file, don’t forget to restart the Tacker service to take effect.
$ sudo systemctl stop devstack@tacker
$ sudo systemctl restart devstack@tacker-conductor
$ sudo systemctl start devstack@tacker
How to configure Prometheus¶
Unlike auto scale via PM interfaces, auto heal via FM interfaces does not need to login Prometheus server via SSH to modify its configuration. Users need to manually modify the configuration file of Prometheus, and then it will monitor the specified resources.
For the setting method of Prometheus configuration file, please refer to Prometheus Configuration for details.
The following is the content of a sample prometheus.yml
:
# my global config
global:
scrape_interval: 15s # Set the scrape interval to every 15 seconds. Default is every 1 minute.
evaluation_interval: 15s # Evaluate rules every 15 seconds. The default is every 1 minute.
# scrape_timeout is set to the global default (10s).
# Alertmanager configuration
alerting:
alertmanagers:
- static_configs:
- targets:
- <IP of Alertmanager>:9093
# Load rules once and periodically evaluate them according to the global 'evaluation_interval'.
rule_files:
# - "first_rules.yml"
# - "second_rules.yml"
- "tacker-samplevnf-rules.yaml"
# A scrape configuration containing exactly one endpoint to scrape:
# Here it's Prometheus itself.
scrape_configs:
# The job name is added as a label `job=<job_name>` to any timeseries scraped from this config.
- job_name: "kube-state-metrics"
# metrics_path defaults to '/metrics'
# scheme defaults to 'http'.
static_configs:
- targets: ["<IP of Kubernetes>:<port of metrics>"]
The following is the content of a sample tacker-samplevnf-rules.yaml
:
groups:
- name: example
rules:
- alert: KubePodCrashLooping
annotations:
probable_cause: The server cannot be connected.
fault_type: Server Down
fault_details: fault details
expr: |
rate(kube_pod_container_status_restarts_total{job="kube-state-metrics"}[10m]) * 60 * 5 > 0
for: 5m
labels:
receiver_type: tacker
function_type: vnffm
vnf_instance_id: <VNF instance ID>
perceived_severity: WARNING
event_type: EQUIPMENT_ALARM
The following is the content of a sample alertmanager.yml
:
route:
group_by: ['cluster']
group_wait: 30s
group_interval: 2m
repeat_interval: 1h
receiver: 'web.boo'
routes:
- match:
alertname: KubePodCrashLooping
receiver: 'web.boo'
receivers:
- name: 'web.boo'
webhook_configs:
- url: 'http://<IP of Tacker>:9890/alert'
inhibit_rules:
- source_match:
severity: 'critical'
target_match:
severity: 'warning'
equal: ['dev', 'instance']
How does NFVO Auto Heal CNF¶
Through the FM interfaces, there are two modes to auto heal the CNF.
Polling Mode¶
This mode is where NFVO actively sends a get alarms request to Tacker at an interval. According to the content of the response, confirm the VNFC instance ID of the CNF in which the problem occurred.
The following is an example of a response to a get alarms request:
[
{
"id": "78a39661-60a8-4824-b989-88c1b0c3534a",
"managedObjectId": "c61314d0-f583-4ab3-a457-46426bce02d3",
"vnfcInstanceIds": [
"VDU2-curry-probe-test001-766bdd79bf-wgc7m"
],
"alarmRaisedTime": "2021-09-03 10:21:03",
"alarmChangedTime": "",
"alarmClearedTime": "",
"alarmAcknowledgedTime": "",
"ackState": "UNACKNOWLEDGED",
"perceivedSeverity": "WARNING",
"eventTime": "2021-09-03 10:06:03",
"eventType": "EQUIPMENT_ALARM",
"faultType": "",
"probableCause": "The server cannot be connected.",
"isRootCause": "false",
"correlatedAlarmIds": [],
"faultDetails": [],
"_links": {
"self": "/vnffm/v1/alarms/78a39661-60a8-4824-b989-88c1b0c3534a",
"objectInstance": ""
}
}
]
Note
The value of managedObjectId
is the VNF instance ID.
The value of vnfcInstanceIds
is the VNFC instance IDs.
Then send a heal request specifying the VNFC instance ID to Tacker. The format of the heal request can refer to heal request.
Notification Mode¶
This mode is that NFVO will create a FM subscription on Tacker. In this FM subscription, multiple filter conditions can be set, so that the VNF instance that has been instantiated in Tacker can be matched.
Create FM subscription can be executed by the following CLI command.
$ openstack vnffm sub create sample_param_file.json --os-tacker-api-version 2
The content of the sample sample_param_file.json
in this document is
as follows:
{
"filter": {
"vnfInstanceSubscriptionFilter": {
"vnfdIds": [
"4d5ffa3b-9dde-45a9-a805-659dc8df0c02"
],
"vnfProductsFromProviders": [
{
"vnfProvider": "Company",
"vnfProducts": [
{
"vnfProductName": "Sample VNF",
"versions": [
{
"vnfSoftwareVersion": 1.0,
"vnfdVersions": [1.0, 2.0]
}
]
}
]
}
],
"vnfInstanceIds": [
"aad7d2fe-ed51-47da-a20d-7b299860607e"
],
"vnfInstanceNames": [
"test"
]
},
"notificationTypes": [
"AlarmNotification"
],
"faultyResourceTypes": [
"COMPUTE"
],
"perceivedSeverities": [
"WARNING"
],
"eventTypes": [
"EQUIPMENT_ALARM"
],
"probableCauses": [
"The server cannot be connected."
]
},
"callbackUri": "http://127.0.0.1:9890/vnffm/v1/subscriptions/407cb9c5-60f2-43e8-a43a-925c0323c3eb",
"authentication": {
"authType": [
"BASIC",
"OAUTH2_CLIENT_CREDENTIALS"
],
"paramsBasic": {
"userName": "nfvo",
"password": "nfvopwd"
},
"paramsOauth2ClientCredentials": {
"clientId": "auth_user_name",
"clientPassword": "auth_password",
"tokenEndpoint": "token_endpoint"
}
}
}
Here is an example of create FM subscription:
$ openstack vnffm sub create sample_param_file.json --os-tacker-api-version 2
+--------------+-----------------------------------------------------------------------------------------------------+
| Field | Value |
+--------------+-----------------------------------------------------------------------------------------------------+
| Callback Uri | /nfvo/notification |
| Filter | { |
| | "vnfInstanceSubscriptionFilter": { |
| | "vnfdIds": [ |
| | "4d5ffa3b-9dde-45a9-a805-659dc8df0c02" |
| | ], |
| | "vnfProductsFromProviders": [ |
| | { |
| | "vnfProvider": "Company", |
| | "vnfProducts": [ |
| | { |
| | "vnfProductName": "Sample VNF", |
| | "versions": [ |
| | { |
| | "vnfSoftwareVersion": "1.0", |
| | "vnfdVersions": [ |
| | "1.0", |
| | "2.0" |
| | ] |
| | } |
| | ] |
| | } |
| | ] |
| | } |
| | ], |
| | "vnfInstanceIds": [ |
| | "aad7d2fe-ed51-47da-a20d-7b299860607e" |
| | ], |
| | "vnfInstanceNames": [ |
| | "test" |
| | ] |
| | }, |
| | "notificationTypes": [ |
| | "AlarmNotification" |
| | ], |
| | "faultyResourceTypes": [ |
| | "COMPUTE" |
| | ], |
| | "perceivedSeverities": [ |
| | "WARNING" |
| | ], |
| | "eventTypes": [ |
| | "EQUIPMENT_ALARM" |
| | ], |
| | "probableCauses": [ |
| | "The server cannot be connected." |
| | ] |
| | } |
| ID | a7a18ac6-a668-4d94-8ba0-f04c20cfeacd |
| Links | { |
| | "self": { |
| | "href": "http://127.0.0.1:9890/vnffm/v1/subscriptions/407cb9c5-60f2-43e8-a43a-925c0323c3eb" |
| | } |
| | } |
+--------------+-----------------------------------------------------------------------------------------------------+
After the FM subscription is created, whenever Prometheus sends an alert to Tacker, Tacker will find a matching FM subscription based on the information in the alert.
The following is an example of the request body that Prometheus sends an alert:
{
"receiver": "receiver",
"status": "firing",
"alerts": [
{
"status": "firing",
"labels": {
"receiver_type": "tacker",
"function_type": "vnffm",
"vnf_instance_id": "aad7d2fe-ed51-47da-a20d-7b299860607e",
"pod": "curry-probe-test001-766bdd79bf-wgc7m",
"perceived_severity": "WARNING",
"event_type": "PROCESSING_ERROR_ALARM"
},
"annotations": {
"fault_type": "Server Down",
"probable_cause": "Process Terminated",
"fault_details": "pid 12345"
},
"startsAt": "2022-06-21T23:47:36.453Z",
"endsAt": "0001-01-01T00:00:00Z",
"generatorURL": "http://controller147:9090/graph?g0.expr=up%7Bjob%3D%22node%22%7D+%3D%3D+0&g0.tab=1",
"fingerprint": "5ef77f1f8a3ecb8d"
}
],
"groupLabels": {},
"commonLabels": {
"alertname": "NodeInstanceDown",
"job": "node"
},
"commonAnnotations": {
"description": "sample"
},
"externalURL": "http://controller147:9093",
"version": "4",
"groupKey": "{}:{}",
"truncatedAlerts": 0
}
Finally, a notification is sent to the Callback Uri (i.e. NFVO) in the FM subscription. NFVO sends a heal request to Tacker according to the content in the notification. The format of the heal request can refer to heal request.
The following is an example of the request body that Tacker sends a notification:
{
"id": "87bea1ed-6ced-403e-8640-2c631eb55d08",
"notificationType": "AlarmNotification",
"subscriptionId": "fb782658-af96-47e7-9faa-90ba8416e426",
"timeStamp": "2021-09-03 10:21:03",
"alarm": {
"id": "78a39661-60a8-4824-b989-88c1b0c3534a",
"managedObjectId": "c61314d0-f583-4ab3-a457-46426bce02d3",
"vnfcInstanceIds": [
"VDU2-curry-probe-test001-766bdd79bf-wgc7m"
],
"alarmRaisedTime": "2021-09-03 10:21:03",
"alarmChangedTime": "",
"alarmClearedTime": "",
"alarmAcknowledgedTime": "",
"ackState": "UNACKNOWLEDGED",
"perceivedSeverity": "WARNING",
"eventTime": "2021-09-03 10:06:03",
"eventType": "EQUIPMENT_ALARM",
"faultType": "",
"probableCause": "The server cannot be connected.",
"isRootCause": "false",
"correlatedAlarmIds": [],
"faultDetails": [],
"_links": {
"self": {
"href": "/vnffm/v1/alarms/78a39661-60a8-4824-b989-88c1b0c3534a"
},
"objectInstance": {
"href": "/vnffm/v1/vnf_instances/c61314d0-f583-4ab3-a457-46426bce02d3"
}
}
},
"_links": {
"subscription": {
"href": "/vnffm/v1/subscriptions/fb782658-af96-47e7-9faa-90ba8416e426"
}
}
}
How to use the CLI of FM interfaces¶
Get all alarms¶
Get all alarms can be executed by the following CLI command.
$ openstack vnffm alarm list --os-tacker-api-version 2
Here is an example of getting all alarms:
$ openstack vnffm alarm list --os-tacker-api-version 2
+--------------------------------------+--------------------------------------+--------------+------------------------+--------------------+--------------------+
| ID | Managed Object Id | Ack State | Event Type | Perceived Severity | Probable Cause |
+--------------------------------------+--------------------------------------+--------------+------------------------+--------------------+--------------------+
| 1829331c-4439-4bda-bf57-832fb5786ce9 | fe9b053d-777a-442f-ad24-cfc9fd23b0c4 | ACKNOWLEDGED | PROCESSING_ERROR_ALARM | WARNING | Process Terminated |
| 70935ca5-e03c-4190-8eca-233dd4b2be9a | ca1999fd-44ef-43c0-b3e3-3290a54b2bb4 | ACKNOWLEDGED | PROCESSING_ERROR_ALARM | WARNING | Process Terminated |
+--------------------------------------+--------------------------------------+--------------+------------------------+--------------------+--------------------+
Get the specified alarm¶
Get the specified alarm can be executed by the following CLI command.
$ openstack vnffm alarm show ALARM_ID --os-tacker-api-version 2
Here is an example of getting the specified alarm:
$ openstack vnffm alarm show 1829331c-4439-4bda-bf57-832fb5786ce9 --os-tacker-api-version 2
+----------------------------+------------------------------------------------------------------------------------------------------+
| Field | Value |
+----------------------------+------------------------------------------------------------------------------------------------------+
| Ack State | ACKNOWLEDGED |
| Alarm Acknowledged Time | |
| Alarm Changed Time | 2022-08-31T07:47:05Z |
| Alarm Cleared Time | 2022-06-22T23:47:36Z |
| Alarm Raised Time | 2022-08-31T07:46:59Z |
| Correlated Alarm Ids | |
| Event Time | 2022-06-21T23:47:36Z |
| Event Type | PROCESSING_ERROR_ALARM |
| Fault Details | [ |
| | "fingerprint: 5ef77f1f8a3ecb8d", |
| | "detail: pid 12345" |
| | ] |
| Fault Type | Server Down |
| ID | 1829331c-4439-4bda-bf57-832fb5786ce9 |
| Is Root Cause | False |
| Links | { |
| | "self": { |
| | "href": "http://127.0.0.1:9890/vnffm/v1/alarms/1829331c-4439-4bda-bf57-832fb5786ce9" |
| | }, |
| | "objectInstance": { |
| | "href": "http://127.0.0.1:9890/vnflcm/v2/vnf_instances/fe9b053d-777a-442f-ad24-cfc9fd23b0c4" |
| | } |
| | } |
| Managed Object Id | fe9b053d-777a-442f-ad24-cfc9fd23b0c4 |
| Perceived Severity | WARNING |
| Probable Cause | Process Terminated |
| Root Cause Faulty Resource | |
| Vnfc Instance Ids | [ |
| | "VDU2-curry-probe-test001-766bdd79bf-wgc7m" |
| | ] |
+----------------------------+------------------------------------------------------------------------------------------------------+
Change target Alarm¶
Change the ackState of the alarm can be executed by the following CLI command.
$ openstack vnffm alarm update ALARM_ID --ack-state UNACKNOWLEDGED --os-tacker-api-version 2
Note
The value of --ack-state
can only be ACKNOWLEDGED
or
UNACKNOWLEDGED
.
Here is an example of changing target alarm:
$ openstack vnffm alarm update 1829331c-4439-4bda-bf57-832fb5786ce9 --ack-state UNACKNOWLEDGED --os-tacker-api-version 2
+-----------+----------------+
| Field | Value |
+-----------+----------------+
| Ack State | UNACKNOWLEDGED |
+-----------+----------------+
Create a new FM subscription¶
The creation of FM subscription has been introduced in the Notification Mode above, and the use case of the CLI command can be referred to there.
Get all FM subscriptions¶
Get all FM subscriptions can be executed by the following CLI command.
$ openstack vnffm sub list --os-tacker-api-version 2
Here is an example of getting all FM subscriptions:
$ openstack vnffm sub list --os-tacker-api-version 2
+--------------------------------------+--------------------------------------------------------------------------------+
| ID | Callback Uri |
+--------------------------------------+--------------------------------------------------------------------------------+
| 407cb9c5-60f2-43e8-a43a-925c0323c3eb | http://localhost:9990/notification/callback/test_faultmanagement_interface_max |
| c4f21875-c41d-42a8-967a-3ec7efe1d867 | http://localhost:9990/notification/callback/test_faultmanagement_interface_min |
+--------------------------------------+--------------------------------------------------------------------------------+
Get the specified FM subscription¶
Get the specified FM subscription can be executed by the following CLI command.
$ openstack vnffm sub show FM_SUBSCRIPTION_ID --os-tacker-api-version 2
Here is an example of getting the specified FM subscription:
$ openstack vnffm sub show 407cb9c5-60f2-43e8-a43a-925c0323c3eb --os-tacker-api-version 2
+--------------+-----------------------------------------------------------------------------------------------------+
| Field | Value |
+--------------+-----------------------------------------------------------------------------------------------------+
| Callback Uri | http://localhost:9990/notification/callback/test_faultmanagement_interface_max |
| Filter | { |
| | "vnfInstanceSubscriptionFilter": { |
| | "vnfdIds": [ |
| | "4d5ffa3b-9dde-45a9-a805-659dc8df0c02" |
| | ], |
| | "vnfProductsFromProviders": [ |
| | { |
| | "vnfProvider": "Company", |
| | "vnfProducts": [ |
| | { |
| | "vnfProductName": "Sample VNF", |
| | "versions": [ |
| | { |
| | "vnfSoftwareVersion": "1.0", |
| | "vnfdVersions": [ |
| | "1.0" |
| | ] |
| | } |
| | ] |
| | } |
| | ] |
| | } |
| | ], |
| | "vnfInstanceIds": [ |
| | "aad7d2fe-ed51-47da-a20d-7b299860607e" |
| | ], |
| | "vnfInstanceNames": [ |
| | "test" |
| | ] |
| | }, |
| | "notificationTypes": [ |
| | "AlarmNotification", |
| | "AlarmClearedNotification" |
| | ], |
| | "faultyResourceTypes": [ |
| | "COMPUTE" |
| | ], |
| | "perceivedSeverities": [ |
| | "WARNING" |
| | ], |
| | "eventTypes": [ |
| | "PROCESSING_ERROR_ALARM" |
| | ], |
| | "probableCauses": [ |
| | "Process Terminated" |
| | ] |
| | } |
| ID | 407cb9c5-60f2-43e8-a43a-925c0323c3eb |
| Links | { |
| | "self": { |
| | "href": "http://127.0.0.1:9890/vnffm/v1/subscriptions/407cb9c5-60f2-43e8-a43a-925c0323c3eb" |
| | } |
| | } |
+--------------+-----------------------------------------------------------------------------------------------------+
Delete the specified FM subscription¶
Delete the specified FM subscription can be executed by the following CLI command.
$ openstack vnffm sub delete FM_SUBSCRIPTION_ID --os-tacker-api-version 2
Here is an example of deleting the specified FM subscription:
$ openstack vnffm sub delete a7a18ac6-a668-4d94-8ba0-f04c20cfeacd --os-tacker-api-version 2
VNF FM subscription 'a7a18ac6-a668-4d94-8ba0-f04c20cfeacd' deleted successfully