[ English | Indonesia | русский ]

Сеть на физических серверах

OpenStack-Ansible поддерживает развертывание OpenStack и связанных сервисов на «металле», а также внутри контейнеров LXC. Виртуальные среды Python (venvs) обеспечивают слеужбу OpenStack и разделение библиотек Python, в то время как другие сервисы, такие как Galera и RabbitMQ, размещаются на хосте. Все сервисы в этой модели развертывания используют один и тот же IP-адрес.

В этом приложении описывается, как подключены интерфейсы и как проходит трафик.

Дополнительную информацию о том, как служба OpenStack Networking (Neutron) использует интерфейсы для трафика инстансов, см. в Руководстве по сетевому взаимодействию OpenStack.

Для деталей по настройке сетей для вашего окружения, см. Справочник настроек openstack_user_config.

Интерфейсы физических хостов

В типичном рабочем окружении физические сетевые интерфейсы объединяются в связанные агреграции для лучшей избыточности и пропускной способности. Избегайте использования двух портов на одной и той же сетевой карте с несколькими портами для одного агрегрированного интерфейса, поскольку отказ сетевой карты влияет на оба физических сетевых интерфейса, используемых агрегацией. При желании для разделения трафика можно использовать несколько агрегрированных интерфейсов (например, bond0, bond1). Одиночные (агрегированные) интерфейсы также являются поддерживаемой конфигурацией, но для них потребуются субинтерфейсы VLAN.

Мосты/коммутаторы Linux

Сочетание контейнеров и гибких вариантов развертывания требует реализации расширенных сетевых функций Linux, таких как мосты, коммутаторы и пространства имен.

  • Мосты обеспечивают связь уровня L2 (аналогично коммутаторам) между физическими, логическими и виртуальными сетевыми интерфейсами в хосте. После создания моста/коммутатора сетевые интерфейсы виртуально подключаются к нему.

    OpenStack-Ansible использует мосты Linux для подключений плоскости управления (control plane) к контейнерам LXC и может использовать мосты Linux или мосты на основе Open vSwitch для подключений плоскости данных (data plane), которые соединяют инстансы виртуальных машин с физической сетевой инфраструктурой.

  • Сетевые пространства имен предоставляют логически отдельные среды уровня 3 (похожие на VRF) в хосте. Пространства имен используют виртуальные интерфейсы для соединения с другими пространствами имен, включая пространство имен хоста. Эти интерфейсы, часто называемые парами veth, виртуально подключаются между пространствами имен, подобно коммутационным кабелям, соединяющим физические устройства, такие как коммутаторы и маршрутизаторы.

Сетевые схемы

Хосты со службами, работающими на физических серверах

Следующая схема показывает, как все интерфейсы и мосты взаимосвязаны для предоставления соединения для развертывания OpenStack:

../../_images/networkarch-metal-external.drawio.png

Трафик Neutron

Общие стандартные драйверы, включая ML2/OVS и ML2/OVN, а также их соответствующие агенты, отвечают за управление виртуальной сетевой инфраструктурой на каждом узле. OpenStack-Ansible называет трафик Neutron трафиком «плоскости данных» (data plane) и может состоять из плоских, VLAN или оверлейных технологий, таких как VXLAN и Geneve.

Агенты Neutron могут быть развернуты на различных хостах, но обычно ограничиваются выделенными сетевыми хостами или инфраструктурными хостами (узлами контроллеров). Агенты Neutron развертываются внутри ОС, а не внутри контейнера LXC. Обычно Neutron требует от оператора определения «сопоставлений мостов провайдера», которые сопоставляют имя сети провайдера с физическим интерфейсом. Эти сопоставления мостов провайдера обеспечивают гибкость и абстрактные имена физических интерфейсов при создании сетей провайдера.

Пример Open vSwitch/OVN:

bridge_mappings = physnet1:br-ex

OpenStack-Ansible предоставляет два переопределения при назначении сетей провайдера, которые можно использовать для создания отображений и, в некоторых случаях, для подключения физических интерфейсов к мостам провайдера:

  • host_bind_override

  • network_interface

Ключ host_bind_override используется для замены имени интерфейса, связанного с LXC, на имя физического интерфейса при развертывании компонента на хостах bare metal. Он будет использоваться для заполнения network_mappings для Neutron.

Переопределение network_interface используется для развертываний на основе Open vSwitch и OVN и требует имени физического интерфейса, который будет подключен к мосту провайдера (например, br-ex) для плоского и vlan трафика провайдера и проектных сетей.

На следующих схемах отражены различия в компоновке виртуальной сети для поддерживаемых сетевых архитектур.

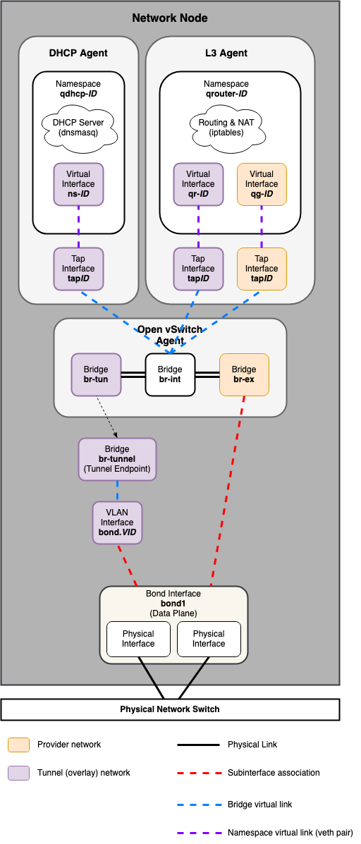
Open vSwitch (OVS)

Сетевой узел
../../_images/networking-openvswitch-nn.drawio.png
Вычислительный узел
../../_images/networking-openvswitch-cn.drawio.png

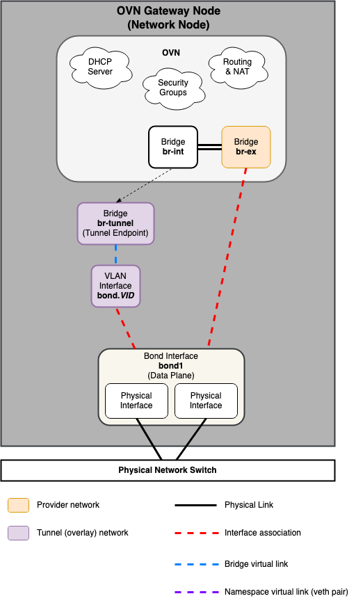
Open Virtual Network (OVN)

Примечание

Драйвер ML2/OVN развернут по умолчанию, начиная с версии Zed OpenStack-Ansible.

Сетевой узел
../../_images/networking-ovn-nn.drawio.png
Вычислительный узел
../../_images/networking-ovn-cn.drawio.png